Monday March 2026

হটলাইন

সেবা এবং ধাপ

নং শিরোনাম সেবার ধাপ কার্যকলাপ
  
ছবিসহ ভোটার তালিকাভুক্ত ব্যক্তিদের জাতীয় পরিচয়পত্র প্রদান-2 দেখুন
ছবিসহ ভোটার তালিকাভুক্ত ব্যক্তিদের জাতীয় পরিচয়পত্র প্রদান-1 দেখুন
ছবিসহ ভোটার তালিকা ও জাতীয় পরিচয়পত্র সংশোধনের কাজে সহায়তা করা দেখুন
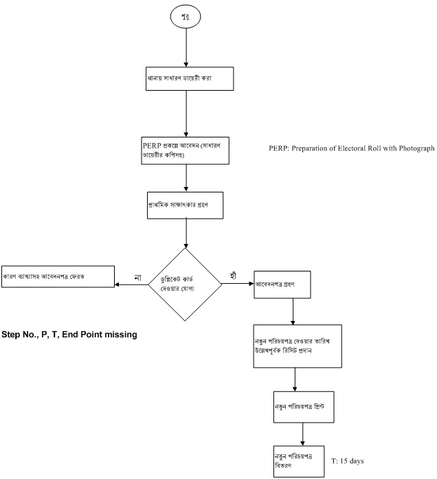
জাতীয় পরিচয়পত্র হারিয়ে গেলে ডুপ্লিকেট কার্ড পাওয়ার উপায় সম্পর্কে তথ্য দিয়ে সহায়তা করা দেখুন
প্রবাসীদের ছবিসহ ভোটার তালিকায় নিবন্ধন করা দেখুন
দেখছেন ১ থেকে ৫ পর্যন্ত, মোট ৫ এন্ট্রি

এক্সেসিবিলিটি

স্ক্রিন রিডার ডাউনলোড করুন